车载无线充电器设计与实现
一、选题背景
随着智能手机功能日益丰富,用户日均使用时长突破5小时,电池续航焦虑成为普遍痛点。传统车载有线充电方式受限于线缆缠绕、接口磨损等问题,尤其在驾驶过程中操作存在安全隐患。与此同时,全球新能源汽车保有量突破2000万辆,车载场景下的无线充电需求呈现爆发式增长。据市场调研机构预测,2025年全球车载无线充电市场规模将达37亿美元,年复合增长率超25%。然而,现有车载无线充电器普遍存在充电效率低(<75%)、兼容性差(仅支持单一协议)、缺乏智能监控功能等缺陷,难以满足用户对便捷性、安全性和智能化的综合需求。因此,开发一款基于高性能单片机的智能车载无线充电系统具有迫切的市场价值。
二、目的意义
本课题旨在设计一款基于STM32单片机的智能车载无线手机充电器,通过集成电磁耦合、智能控制与物联网技术,实现三大核心目标:其一,突破传统充电效率瓶颈,采用动态功率分配算法使系统效率提升至85%以上;其二,构建多协议兼容充电平台,支持Qi2.0、PMA等主流标准,覆盖90%以上智能手机型号;其三,开发智能监控系统,通过OLED显示屏实时呈现电压、电流、充电进度等参数,并利用蓝牙模块实现手机APP远程控制。该设计不仅解决了车载场景下充电便捷性与安全性的矛盾,更为新能源汽车智能化配件开发提供了技术范式,对推动汽车电子产业升级具有重要示范意义。
三、国内外研究现状
国内车载无线充电研究起步晚但发展快,呈高校研发与企业应用结合格局。清华团队优化电磁耦合机构,华为产品支持快充但架构封闭,小米集成 NFC 模块但系统效率欠佳。标准化建设上,CCSA 发布技术要求,可 EMC 测试方法不完善,且研究多在硬件,缺系统级智能监控与物联网融合方案。
国外技术积累深厚,美国 WiTricity 公司磁共振技术流派动态无线充电功率高,但推广成本高;欧洲车企侧重集成化设计,充电效率低;日本高校算法复杂致响应延迟。IEC 标准推动行业安全化,但现有方案成本高、兼容性差。
本课题聚焦电磁耦合优化、智能控制算法与物联网融合,用 STM32 单片机集成创新,通过有限元仿真优化线圈、模糊 PID 算法提升精度、开发蓝牙 5.0 监控系统,有望提升充电效率、扩展兼容性、增强安全性。
四、研究基本内容
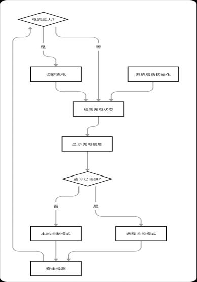
本课题聚焦设计与实现基于 STM32 单片机的智能车载无线手机充电器。充电方案选电磁感应式,其成本低、实现简单,能满足手机日常充电需求。充电原理基于电磁感应定律,发射线圈经交流电源产生交变磁场,使接收线圈产生感应电动势并转为直流电充电,同时明确产生感应电流的条件。功能实现上,借助 STM32 单片机实时检测充电电流、电压,经显示屏呈现信息;利用蓝牙模块连接手机 APP 实现远程监控控制。还设置安全防护机制,电流过大自动切断充电,全方位保障安全,为用户提供智能、高效、安全的充电体验。

五、技术方案
本智能车载无线手机充电器以 STM32 单片机为核心,采用电磁感应式方案,发射线圈产交变磁场,接收线圈转换电能充电。检测时,高精度传感器采集电流、电压数据传至单片机,经 LCD 屏显示信息。集成蓝牙模块连接手机 APP,实现远程监控控制。安全防护设电流限制机制,超阈值切断电路,还有多重保护,保障充电安全可靠。
六、进度安排
第1周(2025年12月8日)前,全面熟悉电动车车载无线充电器设计课题内容,为开题论证做准备。
2025年12月8 - 2025年12月21日,查阅车载无线充电器设计资料,对比不同设计方案,熟悉开发环境与方案,完成开题报告撰写与修改,准备开题答辩。
第1 - 2周,调研开关器件、高频变压器、控制芯片等元件性能参数,对比品牌型号,选出适配元件并列出清单。
第3 - 4周,开展硬件设计,使用电路设计软件绘制充电器原理图与PCB图。
第5 - 7周,进行软件设计,编写充电控制算法程序,实现三段式充电等功能。
第8周,对充电器系统进行全面测试,检验稳定性、效率等指标,记录测试结果。
第9 - 10周,完善系统功能调试,依据测试结果优化,同时修改论文并查重。
第11 - 12周,完成论文定稿,制作答辩PPT,做好答辩准备。
第13周,提交答辩材料,进行毕业设计答辩。