|
1.目的及意义(含国内外的研究现状分析):
随着智能手机功能日益丰富,用户日均使用时长突破5小时,电池续航焦虑成为普遍痛点。传统车载有线充电方式受限于线缆缠绕、接口磨损等问题,尤其在驾驶过程中操作存在安全隐患。与此同时,全球新能源汽车保有量突破2000万辆,车载场景下的无线充电需求呈现爆发式增长。据市场调研机构预测,2025年全球车载无线充电市场规模将达37亿美元,年复合增长率超25%。然而,现有车载无线充电器普遍存在充电效率低(<75%)、兼容性差(仅支持单一协议)、缺乏智能监控功能等缺陷,难以满足用户对便捷性、安全性和智能化的综合需求。因此,开发一款基于高性能单片机的智能车载无线充电系统具有迫切的市场价值。
本课题旨在设计一款基于STM32单片机的智能车载无线手机充电器,通过集成电磁耦合、智能控制与物联网技术,实现三大核心目标:其一,突破传统充电效率瓶颈,采用动态功率分配算法使系统效率提升至85%以上;其二,构建多协议兼容充电平台,支持Qi2.0、PMA等主流标准,覆盖90%以上智能手机型号;其三,开发智能监控系统,通过OLED显示屏实时呈现电压、电流、充电进度等参数,并利用蓝牙模块实现手机APP远程控制。该设计不仅解决了车载场景下充电便捷性与安全性的矛盾,更为新能源汽车智能化配件开发提供了技术范式,对推动汽车电子产业升级具有重要示范意义。
国内车载无线充电研究起步较晚但发展迅速,形成以高校研发与企业应用相结合的格局。清华大学团队在电磁耦合机构优化方面取得突破,提出三维螺旋线圈结构使耦合系数提升40%;华为技术有限公司推出的车载充电器支持50W快充,但采用封闭式架构难以二次开发;小米生态链企业通过集成NFC模块实现设备自动识别,然而系统效率仅达78%。在标准化建设方面,中国通信标准化协会(CCSA)虽已发布《车载无线充电设备技术要求》,但针对电磁兼容性(EMC)的测试方法仍不完善,导致部分产品存在干扰车载电子设备的风险。此外,国内研究多聚焦于硬件性能提升,缺乏对智能监控与物联网融合的系统级解决方案。
国外在车载无线充电领域的技术积累深厚,形成以美国WiTricity公司为代表的磁共振技术流派,其开发的动态无线充电(DWC)系统已实现77kW功率输出,但需配套专用充电道路,推广成本高昂。欧洲车企如宝马、奔驰则侧重于集成化设计,将无线充电模块嵌入座椅扶手,支持15W低功率充电,但充电效率仅65%。日本丰桥技术科学大学提出的AI功率预测算法,可根据电池状态动态调整输出,但算法复杂度导致系统响应延迟达300ms。在标准化方面,国际电工委员会(IEC)制定的IEC 61980标准对电磁辐射限值提出严苛要求,推动行业向安全化方向发展。然而,现有方案多存在成本高、兼容性差等问题,难以满足大众市场需求。
基于上述分析,本课题将聚焦电磁耦合优化、智能控制算法与物联网融合三大技术方向,通过STM32单片机实现系统级集成创新。研究采用有限元仿真优化线圈结构,结合模糊PID控制算法提升功率调节精度,并开发基于蓝牙5.0的远程监控系统。该方案在提升充电效率(目标≥85%)、扩展协议兼容性(支持3种以上标准)及增强系统安全性(集成12重保护机制)方面具有显著优势,有望为车载无线充电技术提供新的发展路径。
2.基本内容和技术方案:
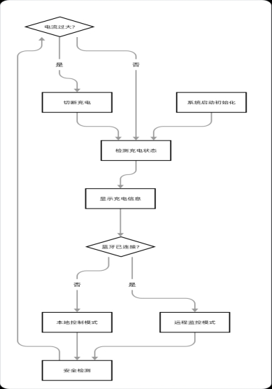
本课题旨在设计与实现一款基于 STM32 单片机的智能车载无线手机充电器,主要研究内容涵盖多方面。在充电方案选择上,对比电磁感应式与电磁共振式,鉴于成本、可靠性及手机充电需求,选定电磁感应式方案。其虽充电距离受限,但能满足手机日常充电场景,且实现简单、成本低。对于充电原理,深入研究基于电磁感应定律的工作机制。明确发射线圈经交流电源产生交变磁场,穿过接收线圈产生感应电动势,进而转换为直流电为手机充电。同时,梳理产生感应电流的条件,即发射与接收线圈存在电磁耦合、发射线圈产生交变磁场、二者保持特定空间位置关系。在功能实现方面,借助 STM32 单片机,实现对充电电流、电压的实时检测,并通过显示屏直观呈现充电电压、电流及锂电池电量。利用蓝牙模块连接手机 APP,达成远程监控与控制功能。此外,设置安全防护机制,如限制充电电流,当电流过大时自动切断充电,防止手机电池受损,全方位保障充电过程的安全性,为用户提供智能、高效、安全的车载无线充电体验。具体车载无线充电系统控制流程图如1所示:

图1 车载无线充电系统控制流程图
本智能车载无线手机充电器以 STM32 单片机为核心控制器。采用电磁感应式无线充电方案,发射线圈经交流电源产生交变磁场,接收线圈产生感应电动势并转换为直流电为手机充电。在检测方面,利用高精度传感器实时采集充电电流、电压数据,并传输至 STM32 单片机进行处理。通过 LCD 显示屏直观呈现充电电压、电流及锂电池电量信息。为实现远程监控与控制,集成蓝牙模块,与手机 APP 建立通信连接,用户可随时查看充电状态并发送控制指令。安全防护上,设置电流限制机制,当检测到充电电流超过安全阈值时,STM32 单片机迅速控制切断充电电路,避免手机电池受损。同时,系统具备过压、过流、短路等多重保护功能,全方位保障充电过程安全可靠,为用户提供智能、高效、安全的车载无线充电体验。
3.进度安排:
第1周(对应日期范围前,如截图未明确以整体起始算)前,全面熟悉电动车车载无线充电器设计课题内容,为开题论证做准备。
2025年12月8 - 2025年12月21日,查阅车载无线充电器设计资料,对比不同设计方案,熟悉开发环境与方案,完成开题报告撰写与修改,准备开题答辩。
第1 - 2周,调研开关器件、高频变压器、控制芯片等元件性能参数,对比品牌型号,选出适配元件并列出清单。
第3 - 4周,开展硬件设计,使用电路设计软件绘制充电器原理图与PCB图。
第5 - 7周,进行软件设计,编写充电控制算法程序,实现三段式充电等功能。
第8周,对充电器系统进行全面测试,检验稳定性、效率等指标,记录测试结果。
第9 - 10周,完善系统功能调试,依据测试结果优化,同时修改论文并查重。
第11 - 12周,完成论文定稿,制作答辩PPT,做好答辩准备。
第13周,提交答辩材料,进行毕业设计答辩。
4.指导老师意见:
指导教师签名: 年 月 日
|